北航新闻网3月31日电(通讯员 车泓佐)氢化镁(MgH₂)因其高达7.6 wt.%的理论储氢密度和良好的安全性,被视为最具应用前景的固态储氢材料之一。然而,其实际应用受限于吸放氢反应动力学缓慢、反应温度过高。近日,北航能动学院黄建媚副教授、闫晓军教授团队与材料学院水江澜教授团队合作,报道了一种负载于TiO₂载体上的Ni/Co异核双原子催化剂,在MgH₂/Mg储氢体系中实现了高效双向催化。相关成果以“Bidirectional catalysts with dual-atom dynamic d-band centre modulation and support self-reconstruction for de/hydrogenation in MgH2/Mg”为题,发表在《Nature Communications》期刊上。文章第一作者是能源与动力工程学院2023级博士研究生靳金龙和2022级硕士研究生章继月,黄建媚副教授为该论文的通讯作者,北京航空航天大学能源与动力工程学院为第一单位。

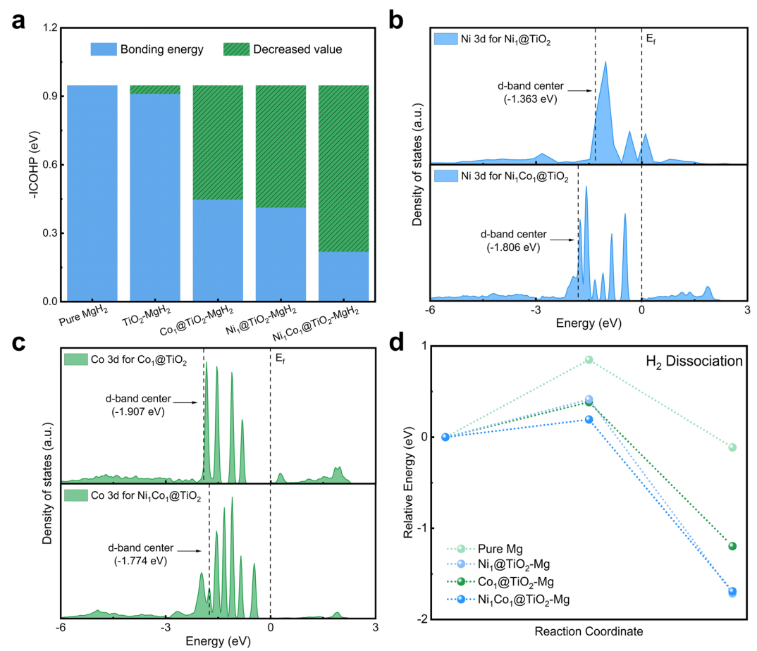
本研究突破传统单向催化剂的局限,利用Ni与Co两种金属原子的电子结构差异,在TiO₂载体上构筑了原子级分散的异核双原子催化剂(Ni₁Co₁@TiO₂),通过Ni与Co原子间的电子相互作用实现功能分工与协同。放氢过程中,Ni作为裂解Mg-H键的主要活性位点,Co通过下调Ni的d带中心进一步削弱Mg-H键能;吸氢过程中,Co作为解离H₂的主要活性位点,Ni通过上调Co的d带中心进一步优化H₂吸附与解离。这种动态的d带中心双向调控机制,解决了可逆储氢过程对吸氢与放氢的不同催化需求(图1)。

图1 理论计算预测Ni₁Co₁@TiO₂的双向催化机制。
得益于上述金属原子和载体的协同作用,15 wt.% Ni₁Co₁@TiO₂-MgH₂复合材料展现出优异的吸放氢性能。其放氢起始温度低至168°C(相较纯MgH₂降低了212°C),放氢活化能从纯氢化镁的160 kJ/mol降至53.54 kJ/mol,吸氢活化能从87.3 kJ/mol降低至16.71 kJ/mol。并且该复合材料在275°C下1分钟内可释放超过3 wt.%的氢气,在30°C室温条件下30分钟内仍可吸收3.79 wt.% H₂。此外,经过100次吸放氢循环后,其储氢容量保持率高达97.6%,展现出卓越的循环稳定性(图2)。

图2 Ni₁Co₁@TiO₂催化MgH₂/Mg的储氢性能。
此外,本研究系统地揭示了TiO₂载体在吸放氢循环中的动态演变。Tix+与氧空位在吸放氢过程中发生可逆的比例变化与价态转变,即放氢后多数高价Ti转化为低价Ti并伴随氧空位增加,吸氢后则恢复至近初始状态。载体的“自重构”不仅使自身成为电子转移的媒介,还与Ni/Co原子形成强金属-载体相互作用,既加速了界面电荷迁移,又有效锚定金属原子防止其在高温循环中团聚失活(图3)。

图3 Ni₁Co₁@TiO₂双原子催化剂的双向催化机制。
本工作提出的“双原子动态d带中心调控”与“载体自重构”协同策略,为突破可逆储氢反应的动力学瓶颈提供了全新思路。这种原子尺度的双向催化机制不仅有利于解决MgH₂/Mg体系的关键难题,也为其他涉及可逆化学过程的高效催化剂设计提供了借鉴思路。本研究创制的催化氢化镁材料,推动了固态储氢发展与氢能规模化应用。
论文链接:https://www.nature.com/articles/s41467-026-70604-y
(审核:范鹰)
编辑:贾爱平